天府通办最新版本闪亮登场啦!它可是一款超棒的便民服务软件哟。在这个软件平台上,用户能够轻松办理各类社保事项操作,十分便捷。而且,它的功能远不止于此,还能办理其他诸多事务呢。比如社保查询缴费,让你随时掌握自己的社保情况,缴费也更加方便;还有实时公交查询,能让你轻松规划出行,不错过每一趟公交。如果你渴望拥有一款功能强大、便捷实用的便民服务软件,那就赶紧下载天府通办最新版本吧,它定会给你带来意想不到的惊喜!
1、下载“天府通办”APP后,点击“我的”进入登录页面,认证登录“天府通办”APP 后,点击“我的证照”菜单栏中的“全部”字样,进入“电子证照”页面。

2、点击“添加证照”,在“个人证照”菜单栏下拉选项中选择“无犯罪记录证明”,点击“添加”。(也可以根据名称或按部门查找)

3、添加完成后返回电子证照页面,此时“无犯罪记录证明”添加成功,选择此证明,进入密码设置页面。根据提示设置亮证密码、输入手机验证码。

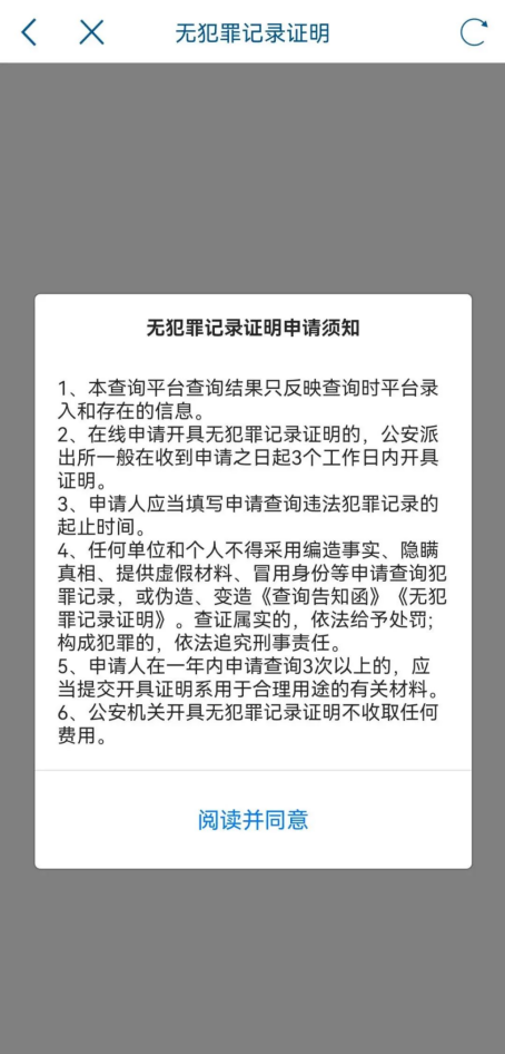
4、密码设置完成后,需进行实人认证,若已完成实人认证的直接进入申请须知页面,点击“阅读并同意”。

5、在“申请查询表”页面,申请人基本信息将自动引入,确认基本信息无误后选择“申请用途”、查询时间范围。(若系统判断申请人在一年内申请次数大于3次,则应上传相关证明材料。)
6、提交完成后,系统提示“提交成功,正在审核中……”(正在申请中的证明二维码暂时不可点击)

7、若申请人不满足线上办理条件,则提示“申请人不满足线上办理条件,请线下进行办理。”
8、若申请人满足线上办理条件,申请成功后则可进行亮证,可点击二维码,输入亮证密码后进行亮证。
9、核验:点击“无犯罪记录证明”进入证明核验页面,选择“无犯罪记录证明”栏目扫亮码,核验页面电子版展示,根据核验结果进行展示。
1、为大家提供我们生活中很多信息的查询服务;
2、简洁的界面设计,十分丰富的功能;
3、线上轻松搞定,实名身份信息认证。
-一款专为四川本地朋友们打造的本地服务手机办理平台
-软件广大的用户办理各项事务,社保查询,缴费,实时公交查询,等你来使用,十分好用
-打造全新的生活服务平台,为大家提供一个便捷的办事方式!手机办事更简单!
1、便捷的充值卡服务渠道,一卡通线上随时进行充值,十分方便!
2、属于四川人的手机办事指南,大家的问题手机就能解决!
3、为大家提供法律援助窗口,需要的帮助的朋友可以在线咨询!
4、手机服务办理平台,为大家提供一个快捷的手机办事窗口!
5、缴费业务支持多种方式直接付款,微信,支付宝都能使用!
6、道路路况一键查询,实时了解最新的汽车拥堵情况十分方便!
7、支持个人社保,医保,公积金直接手机查询,十分方便!
8、汽车违章实时更新查询,想查询违章信息就能轻松搞定!
9、成都旅游攻略随时查询,为大家提供各种旅游线路随意选择!